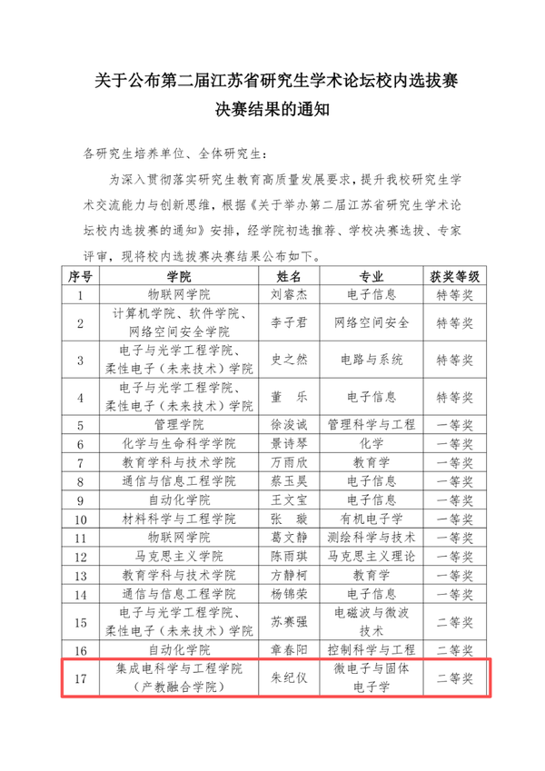
近日,由学校主办的第二届江苏省研究生学术论坛校内选拔赛圆满落幕。本次大赛旨在深入贯彻落实研究生教育高质量发展要求,全面提升研究生的学术交流与创新思维。经学院初选推荐、学校决赛选拔、专家评审的层层角逐,幸运轮盘 学子凭借扎实的学术功底和精彩的现场表现脱颖而出,斩获佳绩。其中,明胜坤、朱纪仪同学荣获二等奖,刘昊同学荣获三等奖。
长期以来,幸运轮盘 始终坚持“以赛促学、以赛促研、以赛促创”的育人理念,持续深化研究生教育教学改革。未来,学院将进一步优化研究生学术训练机制,将学术表达能力提升与创新思维的培养融入人才培养全过程。通过常态化举办跨学科、高水平的学术竞赛与交流活动,搭建更加完善的实践平台,帮助广大研究生在科研道路上不仅“做得出成果”,更能“讲得清、讲得好”,为培养兼具国际视野与家国情怀的拔尖创新人才贡献力量。



图文:朱纪仪;初审:张龙;编辑:田发太;审核:肖俊桂


